
전임상센터 이보라 연구원은 비만과 당뇨 치료의 핵심표적으로 주목받는 ‘GLP-1(글루카곤 유사 펩타이드-1)’을 신체에서 보다 활발하게 생성할 수 있는 상위조절 신호를 규명했다. 연구를 통해 이보라 연구원은 국내 생명과학 연구 성과 플랫폼 생물학연구정보센터(BRIC)의 '한빛사(한국을 빛내는 사람들)'에 선정되기도 했다.
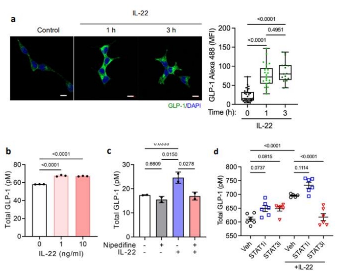
강원대학교 약학대학 고현정 교수, 원주세브란스기독병원 내분비내과학교실 정춘희 교수가 공동 주저자로 참여한 이번 연구는 장내 미생물 대사산물(부티르산)이 장 점막 면역 사이토카인 ‘IL-22’ 발현을 유도하고, IL-22가 활성을 통해 GLP-1 유전자 발현을 직접 증가시킴을 밝혔다. 연구는 면역물질을 이용한 대사질환 치료라는 새로운 가능성을 제시한 점에서 의의가 있다.
특히 IL-22 투여로 혈당이 개선되더라도 GLP-1 수용체(GLP-1R)를 차단하면 효과가 사라지는 것을 확인, IL-22의 대사개선 효능이 GLP-1 경로에 전적으로 의존한다는 사실을 기능적으로 입증했다. 이는 GLP-1을 중심으로 한 대사 항상성 조절에서 면역신호가 GLP-1 생성(발현) 단계까지 직접 관여함을 보여주는 결과다.
연구팀은 이번에 규명한 IL-22–GLP-1 신호 축이 비만, 당뇨 외에 전신 대사 항상성과 연관된 다양한 질환에서 작동할 가능성에 주목하고 있다. GLP-1 수용체는 췌장뿐만 아니라 간, 심장, 혈관 등에도 분포하는 것으로 알려져 있어 향후 대사이상 지방간염, 심혈관계 질환 등 염증과 대사 이상이 결합된 질환 모델로 연구를 확대해 치료 표적 가능성을 검증할 계획이다.
논문은 'Intestinal interleukin-22 enhances GLP-1 production via the STAT3 pathway to improve glucose homeostasis during high-fat diet induced obesity in a study with male mice'제목으로 지난 2월 21일 게재됐다.
박구선 케이메디허브 이사장은 “재단의 인프라를 활용해 후보 타깃의 효능을 다양한 질환 모델에서 정량적으로 검증하고, 궁극적으로 기초 기전 성과가 치료제 개발로 연결되는 중개연구(Translational Research)를 적극 추진하겠다”고 말했다.
[저작권자ⓒ 시티트리뷴. 무단전재-재배포 금지]





























